Best Practices für reibungslose hybride Events
Definition: Was ist ein Hybrid-Event?
Hybrid-Events sind ein Oberbegriff für Veranstaltungen, bei denen Teilnehmer sowohl physisch als auch virtuell dem Geschehen beiwohnen und miteinander interagieren.
Das wichtige Unterscheidungskriterium ist hierbei, ob die Zuschauer virtuell sind oder nicht und ob diese auch mit dem Raum interagieren können.
Ein Kongress, bei dem das Publikum vor Ort ist, bei dem jedoch Redner z. B. via Zoom zugeschaltet werden, ist noch kein Hybrid-Event.
Genauso ist ein Livestream, bei dem Teilnehmende nur passiv zuschauen können, keine Hybrid-Veranstaltung.
Bei hybriden Veranstaltungen werden die Vorteile einer Präsenzveranstaltung mit der Reichweite und Flexibilität digitaler Events kombiniert.
Der wesentliche Unterschied besteht darin, dass virtuelle Events ausschließlich online stattfinden. Das heißt, dass es keine Teilnehmer gibt, die zur gleichen Zeit in demselben physischen Raum sind. Alle Teilnehmer eines Online-Events befinden sich im selben virtuellen Raum.
Welche Varianten von hybriden Events gibt es?
Ein Hybridkongress ist ein Kongress, der sowohl vor Ort als auch online abgehalten wird. Oft wird das Kongressgeschehen per Livestream dem virtuellen Publikum gezeigt und die virtuellen Zuschauer können per Chat Fragen stellen.
In seltenen Fällen werden auch Online-Kennlernmöglichkeiten wie Matching zum Netzwerken eingerichtet.
Ein Hybrid-Meeting besteht aus einem Präsenzmeeting, bei dem Menschen online zugeschaltet werden. Oftmals wird das für international agierende Teams eingerichtet, um über die Entfernung hinweg an einem Projekt zu arbeiten.
Eine hybride Tagung ist sehr ähnlich zu einem Meeting, jedoch oft in einem größeren Rahmen und mit formalerer Struktur. Beispiele für hybride Tagungen sind z. B. Versammlungen von Vereinen, die über ganz Europa agieren.
Hybrid-Workshops bieten die Möglichkeit, praktische Fähigkeiten sowohl vor Ort als auch online zu vermitteln, oft mit interaktiven Elementen und Gruppenarbeiten. Bei Workshops liegt der Fokus auf der Interaktion.
Was ist die größte Herausforderung bei hybriden Veranstaltungen?
Die größte Herausforderung besteht darin, ein nahtloses und gleichwertiges Erlebnis für beide Zielgruppen zu schaffen und den dadurch entstehenden technischen und organisatorischen Aufwand so gering wie möglich zu halten.
Der technische Aufwand, für jeden Raum einen Livestream einzurichten, kann je nach Größe des Events sehr groß werden.
Beispiel: Wenn statt 2 Räumen 15 Räume mit Livestreams und Zuschaltungen ausgestattet werden sollen, müssen entsprechend viele Kameras und Personal bereitgestellt werden, und auf der Website müssen viele Streams angelegt werden.
Ebenfalls steigt der Verwaltungsaufwand für online zugeschaltete Speaker.
Was sind die Vorteile von Hybrid-Veranstaltungen?
- Größere Reichweite und Teilnehmerzahl
- Erhöhte Flexibilität und Zugänglichkeit
- Wertvolle Daten und Einblicke durch Online-Interaktion
- Nachhaltigkeit durch Reduzierung von Reiseaufwand
- Flexibilität bei der Teilnahme (vor Ort oder online)
- Zugang zu Inhalten und Networking-Möglichkeiten von überall
- Zeitersparnis und geringere Reisekosten
Was kostet es, ein Hybrid-Event zu veranstalten?
Man kann davon ausgehen, dass die Ausstattung eines Hybrid-Raumes ca. 5.000 € – 45.000 € pro Tag kostet. Für die technische Ausstattung des hybriden Teils – Kameras, Livestream und die Plattform – fallen meist zwischen 3.000 € – 12.000 € pro Tag an.
Der Rest der Kosten besteht meist aus Raummiete, Catering, Personalkosten, Speaker-Honoraren und sonstigem Equipment, beispielsweise für Self-Check-in-Terminals, Medienannahme oder digitale Beschilderung.
Die Preise variieren stark je nach individueller Technikanforderung des Events. Daher ist es wichtig, seinem Dienstleister klar das Budget zu kommunizieren, damit er ein passendes Angebot erstellen kann.
Falls du noch keinen Technikdienstleister für dein Event hast, kontaktiere uns doch.
Ab wann lohnt sich eine hybride Veranstaltung?
Eine hybride Veranstaltung lohnt sich, wenn die Vorteile (größere Reichweite, Flexibilität) die zusätzlichen Kosten für die Online-Komponente überwiegen.
Eine einfache Berechnung wäre es, den Break-even-Point für die Online-Teilnehmer zu berechnen.
Fixkosten ÷ (Verkaufspreis pro Stück – Variable Kosten pro Stück) = Break-even(Menge)
Der Livestream eines Raumes kostet 4.500 € und unser Online-Ticket kostet 60 €. Wir haben keine variablen Kosten.
Also: 4.500 € ÷ 60 € = 75
D. h., ab 75 Teilnehmern ist jedes weitere Online-Ticket ein Gewinn.
Daher ist es wichtig, die Fixkosten nicht unnötig in die Höhe zu treiben. Die Aufgabe des Organisators ist es, abzuwägen, welche Räume der Veranstaltung übertragen werden sollten und welche ein „nice-to-have“ sind.
Abgesehen von der wirtschaftlichen Betrachtung kann es andere Überlegungen geben, die für eine hybride Ausstattung sprechen – selbst wenn die Online-Teilnehmer die Kosten nicht decken.
Wenn es sich lohnt, die Veranstaltung aufzuzeichnen, dann lohnt es sich oft auch, einen Livestream an Online-Teilnehmer zu senden. Die meisten Videoregiesysteme sind heutzutage so gebaut, dass sie beides können, und der Aufwand besteht oft nur darin, einen zusätzlichen Knopf zu drücken. Wenn Ihre Veranstaltung also ohnehin aufgezeichnet wird, da die Inhalte im Nachgang veröffentlicht oder verkauft werden, dann ist es ein Leichtes, Ihr Event zusätzlich hybrid zu veranstalten.
Beispielsweise könnte es sinnvoll sein, bei einem Speaker-Event eine Aufnahme durchzuführen, um diese später in Social Media weiterzuverwenden.
Gerade für Kongresse mit internationaler Zielgruppe lohnt sich eine hybride Lösung, da so eine breitere Zuschauerschaft erreicht werden kann.
Die Reisekosten sind oft höher als der Ticketpreis und können somit ein gutes Argument für Teilnehmer sein, online teilzunehmen.
Aufgrund des technischen Aufwands – und auch grundsätzlich – ist es wichtig, von Anfang an nach Sponsoren für das Event zu suchen.
Suchen Sie geeignete Unternehmen heraus, deren Zielgruppe sich mit der Zielgruppe der Veranstaltung überschneidet. Falls es zu viele Unternehmen sind, nehmen Sie die Unternehmen ins Visier, deren Markenwerte sich mit Ihrem Event vereinen lassen. Gehen Sie proaktiv auf die Unternehmen zu, am besten mit einem persönlichen Ansprechpartner, und präsentieren Sie überzeugend, warum eine Partnerschaft mit Ihrem Event für beide Seiten ein Gewinn ist.
Erstellen Sie für diese Ansprache ein professionelles Sponsoring-Konzept, das klar die Vorteile für den potenziellen Partner aufzeigt:
- Logo-Präsenz auf Werbematerialien
- Erwähnungen in sozialen Medien
- Standflächen vor Ort
- Exklusive Werberechte
Ein maßgeschneidertes Angebot, das auf die spezifischen Marketingziele des Sponsors eingeht, erhöht die Erfolgsaussichten erheblich. Je nach Sponsor kann man geeignete Sponsoringformate anbieten.
- Sponsoren-Einblendungen in den Pausen-Slides
- Erwähnung der Sponsoren in Reden
- 10-Minuten-Pitch-Slots nach den Pausen
- Gesponserte Fachsymposien auf Ärztekongressen
- Gewinnspiele/Verlosungen von Sponsor-Equipment
- Bühnenausstattung vom Sponsor
- Produkt-Booths als Nebenattraktionen
Der Kreativität sind keine Grenzen gesetzt – je ausgefallener, desto besser.
Achten Sie dabei darauf, dass es gerade in der Medizin und im Genussmittelvertrieb Einschränkungen für Werbemaßnahmen gibt.
Planung von Hybrid-Events
Für die Planung von bereits bestehenden Veranstaltungsreihen sollte man mindestens 9 Monate vorher mit der Planung beginnen. Bei neuen Events sollte man grundsätzlich 12 Monate vorher anfangen, da nicht nur die Planung, sondern auch das Marketing anfällt.
Ein bewährter Ansatz in der Eventplanung ist die sogenannte Rückwärtsplanung. Legen Sie zuerst das Datum Ihrer Veranstaltung fest und arbeiten Sie sich von dort aus rückwärts.
Erstellen Sie eine detaillierte Checkliste mit allen Aufgaben und legen Sie für jeden Punkt eine Deadline fest. Dies hilft Ihnen, den Überblick zu behalten und stellt sicher, dass keine wichtigen Details vergessen werden.
Planen Sie dabei immer auch Pufferzeiten für unvorhergesehene Verzögerungen ein.
Bei der Raumplanung sollte man auf verschiedene Aspekte wie Bühnengröße, Kameraplatzierung, Ausleuchtung, Regien, Kabelwege und vor allem Fluchtwege achten.
Als Technikdienstleister helfen wir Veranstaltern dabei, ihre Livestream-Räume zu planen.
Anders als viele Präsenzevents, die mit relativ wenig Technik auskommen, brauchen Hybrid-Veranstaltungen Platz für größere Regien, Kameras und Bühnenbeleuchtung. Daher ist es wichtig, 2–3 Tische für die Regie mit einzuplanen.
Die meisten Kameras können hinten im Raum aufgestellt werden. Pro Kamera sollten ca. 2,5 m² eingeplant werden. Das entspricht ungefähr 2–3 Stühlen.
Bei der Bestuhlung Ihres Events ist es wichtig, auf die Fluchtwege zu achten. Da die Laufgassen gleichzeitig auch Fluchtwege sind, sollten diese entsprechend breit sein:
Anzahl Personen
Lichte Breite
0,90 m
1,00 m
1,20 m
1,80 m
2,40 m
Doch nicht nur die Breite, sondern auch die Länge spielt eine Rolle. Fluchtwege sollten maximal 35 m lang sein. Es gibt aber auch Fälle, in denen sie kürzer sein müssen.
Art des Raumes
Maximale Länge
35 m
35 m
25 m
10 m
Wir verweisen bei der Fluchtwegeplanung auf die VBG Seite.
Wie kann man einen Hybrid-Event ausstatten?
Die Ausstattung eines Hybrid-Events wird sowohl virtuell als auch physisch betrachtet. Unter „Ausstattung“ verstehen wir die Orientierungs- und Hilfesysteme, die Sie unterstützen, die Veranstaltung durchzuführen.
- Website / Plattform
- Timetables / Ablaufpläne
- Ticketing
- Beschilderung vor Ort
- Self-Checkin
- Medienannahme
- Dolmetscher
Auf die technische Umsetzung von Hybrid-Events gehen wir weiter unten noch ein.
Eine gute Website für hybride Events sollte einer klaren Struktur folgen. Die Website sollte sich dabei für den Betrachter in zwei Teile gliedern: den öffentlichen Teil und den Teilnehmerbereich
- allgemeine Informationen zum Event
- Lagepläne
- Timetables
- Sponsorenausstellung
- Ticketkauf
- Livestream-Räume mit Interaktionsmöglichkeiten
- Mediathek und Downloads
- zusätzliche exklusive Inhalte wie z. B. E-Poster, Netzwerkmöglichkeiten
Zoom, Microsoft Teams und GoToMeeting sind gute Optionen, um Menschen zuzuschalten, aber keine vollständigen Plattformen für hybride Events, da ihnen Funktionen wie:
- allgemeine Informationen
- Speakerprofile
- Sponsorenvorstellung
- Timetables
fehlen.
Daher sollte das hybride Event immer auf einer Website / Plattform stattfinden.
- die eigene Website
- RingCentral Events (früher Hopin)
- EventMobi
- Converve
Der Blogbeitrag zum Vergleich der Eventplattformen ist noch in Arbeit. Metaphorisch gesehen sind die Plattformen die virtuelle Location des Events.
Der Livestream oder die Zuschaltung ist dagegen der Raum, in dem das Event stattfindet. Denn ein Event kann aus mehreren Bühnen/Räumen bestehen. Die Plattform bietet also Orientierung und Informationen über das Event.
Man muss klar zwischen Plattform und Interaktionstool unterscheiden:
- Die Plattform stellt Location, Struktur und Orientierung.
- Das Interaktionstool wird dort eingebettet und ergänzt Funktionen.
Das Interaktionstool wird dort eingebettet und ergänzt Funktionen. Wenn die Plattform keine passenden Interaktionsfunktionen beinhaltet, wird sie durch das Interaktionstool ergänzt.
Interaktionstools können aber auch losgelöst von einer Hybrid-Plattform bei Präsenzevents eingesetzt werden.
Es gibt eine Vielzahl von Interaktionstools, die sich für Präsenz- und Hybrid-Events eignen. Einen ausführlichen Blogbeitrag zum Vergleich der Interaktionstools für hybride Kongresse haben wir bereits veröffentlicht.
Die wichtigsten Tools sind:
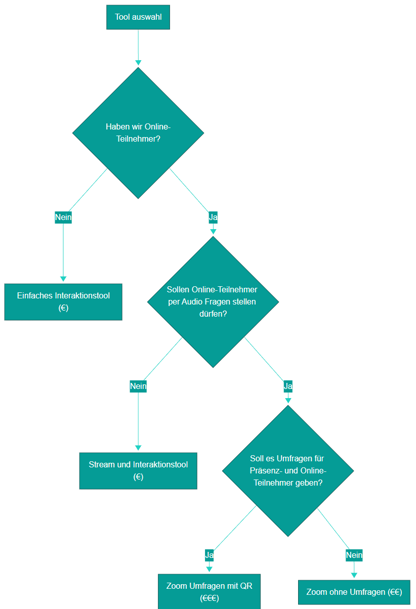
Grundsätzlich sollte geschaut werden, welche Features die Hybrid-Plattform bereits bietet. Eine der größten Herausforderungen ist die Interaktion mit dem Online-Publikum.
Was soll das Online-Publikum dürfen?
Wenn die Online-Zuschauer per Mikrofon Rückfragen stellen dürfen, benötigt man eine leistungsfähige Zuschaltung wie:
- Zoom
- GoToMeeting
- o. Ä.
Diese müssen skalierbar und für viele virtuelle Teilnehmer ausgelegt sein. Das kann insbesondere bei Zoom sehr schnell teuer werden.
Wenn die Online-Zuschauenden nur per Chat Fragen stellen dürfen, lässt sich das Chatfenster des Interaktionstools einfach neben den Livestream einbetten. Das ist deutlich kostengünstiger und vereint Online- und Präsenzpublikum in einem Chat.
Gerade bei größeren Events mit vielen Teilnehmern ist eine gute Orientierung wichtig, um Nachfragen am Einlass zu minimieren.
Vor Ort helfen:
- Die Plattform stellt Location, Struktur und Orientierung.
- Das Interaktionstool wird dort eingebettet und ergänzt Funktionen.
Diese erleichtern den lokalen Teilnehmern die Raumfindung.
Für Online-Teilnehmer sollte
- das Website-Menü klar und aufgeräumt sein
- in den Timetables Links zu den jeweiligen Räumen hinterlegt werden
Für Hybrid-Events ist es wichtig, die Zeiten genau einzuhalten. Sonst kann es für Online-Teilnehmer verwirrend werden, wenn Vorträge überziehen und sie im falschen Thema landen.
Wichtig dafür sind:
- Die Plattform stellt Location, Struktur und Orientierung.
- Das Interaktionstool wird dort eingebettet und ergänzt Funktionen.
Um den Ablauf eines Hybridkongresses einzuhalten, sollte man die Redezeiten visualisieren.
Wir nutzen z. B. Countdowns in der Videoregie.
Es gibt aber auch kostenlose Online-Tools wie just-countdown.eu, um einen Countdown z. B. auf einem iPad sichtbar laufen zu lassen.
Technische Umsetzung von hybriden Veranstaltungen
Die Technik ist das Rückgrat jedes Hybrid-Events. Deswegen gehen wir im Folgenden auf die Grundvoraussetzungen für hybride Events ein.
Eine gute Audio- und Videoausrüstung für z. B. Livestreams und Recordings ist das A und O bei virtuellen und hybriden Events. Sollte es hier an der Qualität mangeln, werden Sie Ihre Teilnehmer schnell verlieren.
Vor allem der Ton ist dabei das Wichtigste. Es sollte eine direkte Tonsumme vom Mischpult kommen. Der Livestream sollte klar und deutlich zu sehen sein.
Tontechnik
- Mischpult mit mindestens 2 Aux-Kanälen für Raum, Zuschaltung und Livestream
- Beschallungsanlage
- Mikrofone für die Bühne
- Audiointerface für Zuschaltung
- Videomischer
- 2–3 Laptops für Zuschaltungen, Präsentationen und Einspieler
- mindestens 2 Kameras desselben Typs
- Beamer, Leinwand / Fernseher für Präsentationen
- Vorschaumonitore für die Bühne
- Frontbeleuchtung
- optionale Ambientebeleuchtung
- eine Beschallungsanlage
- ein Mischpult mit separat steuerbaren Aux-Kanälen
- ein Audiointerface
Das Audiointerface wird für die Zuschaltung an den Laptop angeschlossen. Der Output des Audiointerfaces wird auf XLR adaptiert und als Input im Mischpult angeschlossen.
Für die Rückleitung der Zuschaltung wird eine sogenannte N-1-Leitung gelegt. Das bedeutet, dass die Leitung alle Signale des Mischpults bis auf eines bekommt.
In unserem Fall bekommt die Zuschaltung alle Inputs des Mischpults, außer den Input des Audiointerfaces selbst – sonst entstünde eine Rückkopplungsschleife.
- Ein Aux-Kanal des Mischpults wird mit dem Input des Audiointerfaces verbunden.
- Für diesen Aux-Kanal werden alle Aux-Regler aufgedreht,
- außer der Regler, der den Output des Zuschaltungs-Laptops enthält.
Die Main-Outputs des Mischpults werden mit der Beschallungsanlage oder Endstufe verbunden, damit der zugeschaltete Redner auch über die Anlage verstärkt wird.
Sollte für den Livestream ein weiteres Tonsignal benötigt werden, kann man ebenfalls einen Aux-Kanal in den Videomischer führen.
Wir haben bereits einen ausführlichen Beitrag zum Thema Zuschaltung von Speakern geschrieben.
Wir nutzen für unsere Setups Digitalmischpulte, um die größtmögliche Qualität bieten zu können und viele Aux-Kanäle frei zu haben – falls z. B. die Presse einen Mitschnitt benötigt. Ein Multi-Track-Recording ist auf Nachfrage ebenfalls möglich.
Grundsätzlich kann man sagen, dass alle Kameras, die als Mietmodell in Ihr Budget passen, ausreichend für ein Hybrid-Event sind — egal ob:
- Sony
- Panasonic
- Blackmagic
- Nikon
- Fuji
- Canon
Wichtiger für einen einheitlichen Look ist, dass sich die Farbprofile nicht zu sehr unterscheiden. Deswegen sollte man idealerweise bei einem Kamerahersteller bleiben, damit Farben und Bildcharakter konsistent sind.
- PTZ-Kameras von Panasonic
- Blackmagic Pocket Reihe
Um Kosten bei der menschlichen Arbeitskraft zu sparen, raten wir dazu, PTZ-Kameras zu verwenden, da mehrere Pan-Tilt-Zoom-Kameras von einer Person gesteuert werden können.
Für ein normales Recording benötigt man in der Regel 2–3 Kameras pro Raum. Als Platzierung für die Kameras empfehlen wir ein klassisches TED-Talk-Setup:
Kamera 1
Totale Ansicht
Kamera 2
Medium / Close
Kamera 3
Side-Shot / Publikumskamera
Für Events sind Funkmikrofone und Headsets am sinnvollsten. Bekannte Marken wie Shure und Sennheiser besitzen Funkempfänger, die mit Headsets und Handmikrofonen funktionieren.
Auch wenn DPA-Headsets der Bühnenstandard sind, klingen auch Headsets von Sennheiser oder Shure auf Ihrem Event sehr gut.
Von Lavaliermikrofonen raten wir für Bühnenevents mit Live-Ton grundsätzlich ab.
Grund: Die Richtcharakteristik führt sehr schnell zu Rückkopplungen. Lavaliermikrofone sind im Film weitverbreitet und haben für reine Recording-Situationen ohne Stimmenverstärkung ihre Berechtigung – auf der Bühne jedoch nicht.
OBS ist sehr bekannt, vielseitig und kostenlos (Open Source). Gut geeignet für kleinere bis mittlere Produktionen.
Vmix ist eine professionelle Alternative, die sich für uns aufgrund ihrer Übersichtlichkeit und Flexibilität durchgesetzt hat.
Der größte Vorteil gegenüber OBS:
- besseres Audiomixing
- höhere Übersichtlichkeit
- professionellere Workflows
Im Videobereich wird häufig optimierte Hardware genutzt, wie die ATEM-Videomischer von Blackmagic Design.
Gerade wenn Mehrsprachigkeit erforderlich ist, ist der Epiphan Pearl eine gute Option, um mehrere Streams gleichzeitig in unterschiedlichen Sprachen zu versenden.
Einer der wichtigsten Punkte ist eine stabile Internetverbindung, die mindestens 20 Mbit Upload und Download umfasst. Dieser Anschluss sollte exklusiv für den Stream und die Zuschaltungen reserviert sein und nicht mit Gästen geteilt werden.
- ausreichende Beleuchtung
- Kameras richtig einleuchten
- Rauschen vermeiden
- Headsets korrekt positionieren
- Handmikrofone max. 30 cm vom Mund entfernt
- Tonsignal direkt vom Mischpult in den Stream leiten
- Synchronität von Bild und Ton testen
- ggf. Delay im Mischpult einstellen
Wir haben bereits einen ausführlichen Beitrag zum Thema „Bühnengestaltung für Kongresse“ geschrieben. Die wichtigsten Punkte für hybride Events fassen wir hier noch einmal zusammen.
- ausreichende Erhöhung, damit Redner auch aus der letzten Reihe sichtbar sind
- freies Sichtfeld für Kameras
- ausreichende Beleuchtung für rauschfreie Bilder
- klar definierter Speaker-Bereich
- Dekorationselemente wie:
- Rückwände
- Roll-ups
- Pflanzen
- Dekobeleuchtung
Planen Sie das Bühnenbild im Gesamten. So können Sie einen nahtlosen Übergang zwischen Bühne und Präsentation schaffen und einen starken WOW-Effekt erzeugen – ohne großes Budget.
- Beschallungsanlage
- Frontbeleuchtung
- Vorschaumonitore
- digitales Rednerpult mit Namensdarstellung
- Vorsitz-Tische mit digitaler Namensdarstellung
- Widescreen-Projektion
- Ambientebeleuchtung / Showbeleuchtung
Projekt:
GPGE 2025
- Beschallungsanlage
- große Projektion
- Frontbeleuchtung
- Vorschaumonitore
- digitales Rednerpult
- digitaler Vorsitz-Tisch
Projekt:
VKD 2025
- Beschallungsanlage
- Doppelprojektion
- Frontbeleuchtung
- Vorschaumonitore
- digitales Rednerpult
- Bühnenrückwand
- Ambientebeleuchtung
Projekt:
Superpatch Kick-off 2025
- Beschallungsanlage
- LED-Wand als Rückwand
- Doppelprojektion
- Frontbeleuchtung
- Vorschaumonitore
- Showbeleuchtung
Fazit
Wir haben jetzt viele Best Practices besprochen – von den Anforderungen der Website bis hin zum Streaming und Ton-Setup für hybride Events.
Auch wenn es im ersten Moment viel wirkt, lassen sich die wichtigsten Punkte auf drei Kernelemente reduzieren:
- Gestalten Sie eine funktionierende Website mit guter Orientierung.
-
Haben Sie ein geeignetes Techniksetup für Livestreams und Zuschaltungen.
Oder kontaktieren Sie uns als Technikpartner. - Sorgen Sie für einen gut ausgeleuchteten Raum mit einem ansprechenden Bühnenbild.
Wenn Sie ein Hybrid-Event durchführen wollen, sind wir gerne der Dienstleister, der Ihre Techniksorgen verschwinden lässt.